オタク手相家このはの占いや日常、オタ活など何でも好きに詰め込んだ雑煮ブログ

貼交帖 -はりまぜちょう-

やっぱり手相おもしろ😊

2026年4月12日

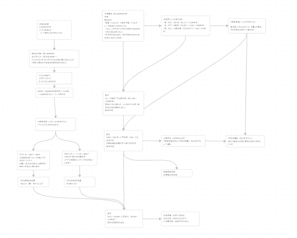
新しいコンテンツのために資料まとめ直してるんだけど、

やっぱり私、手相大好き……!

どの分野でも深ければ深いほど面白いよね…

14年勉強してても知らない事まだまだある!

やりがいあるな~😊

Sponsored Link

-

Copyright© 貼交帖 -はりまぜちょう- , 2026 All Rights Reserved Powered by AFFINGER5.